首页

南京医科大学 | 抑郁症发病新机制:星形胶质细胞 CCL5 介导中性粒细胞浸润成关键

2025-12-09

910f5b8e4b894e34883a713f756a3fec.png

为探究抑郁症中中枢神经系统与固有免疫的相互作用,研究先通过单细胞 RNA 测序发现抑郁症患者外周血中 CCR5 + 中性粒细胞显著增加,再利用慢性社会挫败应激(CSDS)和慢性不可预测温和应激(CUMS)小鼠模型,证实该类中性粒细胞优先浸润海马体;随后通过耗竭中性粒细胞、条件性敲除星形胶质细胞 CCL5、敲除中性粒细胞 CCR5 及使用 CCR5 拮抗剂等手段,逐步验证星形胶质细胞分泌的 CCL5 通过结合中性粒细胞 CCR5 介导其脑内浸润,而浸润的中性粒细胞会吞噬神经元突触、破坏突触传递,最终诱发抑郁样行为,结论表明抑制 CCL5/CCR5 介导的中性粒细胞浸润或为抑郁症等非感染性脑部疾病提供潜在治疗策略。注:该文章发表于《Science Advances》,其最新影响因子为12.5,在中科院和JCR分区中均为综合性期刊1区。

研究方法 

在人体研究中,收集抑郁症患者和健康对照者的外周血,通过单细胞 RNA 测序和流式细胞术分析免疫细胞变化,重点检测中性粒细胞数量及 CCR5 表达。动物实验采用 CSDS 和 CUMS 两种抑郁小鼠模型,利用流式细胞术、免疫荧光等技术观察中性粒细胞在血液、脾脏及脑内的分布,通过骨髓移植实验追踪中性粒细胞的脑迁移路径。借助 Ly6G 中和抗体耗竭外周或海马体中性粒细胞,评估其对抑郁样行为的影响;利用条件性基因敲除小鼠(星形胶质细胞 / 小胶质细胞 CCL5 敲除、中性粒细胞 CCR5 敲除),结合腺相关病毒敲低海马体星形胶质细胞 CCL5,验证 CCL5/CCR5 轴的作用。此外,通过电生理记录、高尔基染色、电子显微镜等技术,分析中性粒细胞对神经元突触和突触传递的影响,并用 CCR5 拮抗剂马拉韦罗验证治疗潜力。

研究结果

单细胞 RNA 测序显示抑郁症患者外周血中性粒细胞数量增加,且处于激活和浸润状态;小鼠模型中,CSDS 和 CUMS 均导致中性粒细胞在血液、脾脏增多并优先浸润海马体,耗竭中性粒细胞可显著改善小鼠抑郁样行为,减少神经元突触吞噬。进一步研究发现,抑郁小鼠海马体中星形胶质细胞分泌的 CCL5 显著上调,中性粒细胞 CCR5 表达升高,敲除星形胶质细胞 CCL5 或中性粒细胞 CCR5,可抑制中性粒细胞脑浸润并缓解抑郁样行为。此外,中性粒细胞浸润会导致海马体神经元突触密度降低、突触传递功能受损,而使用 CCR5 拮抗剂马拉韦罗可减少中性粒细胞脑浸润,逆转小鼠抑郁样行为,且抑郁症患者外周血中 CCR5 + 中性粒细胞也显著增加。

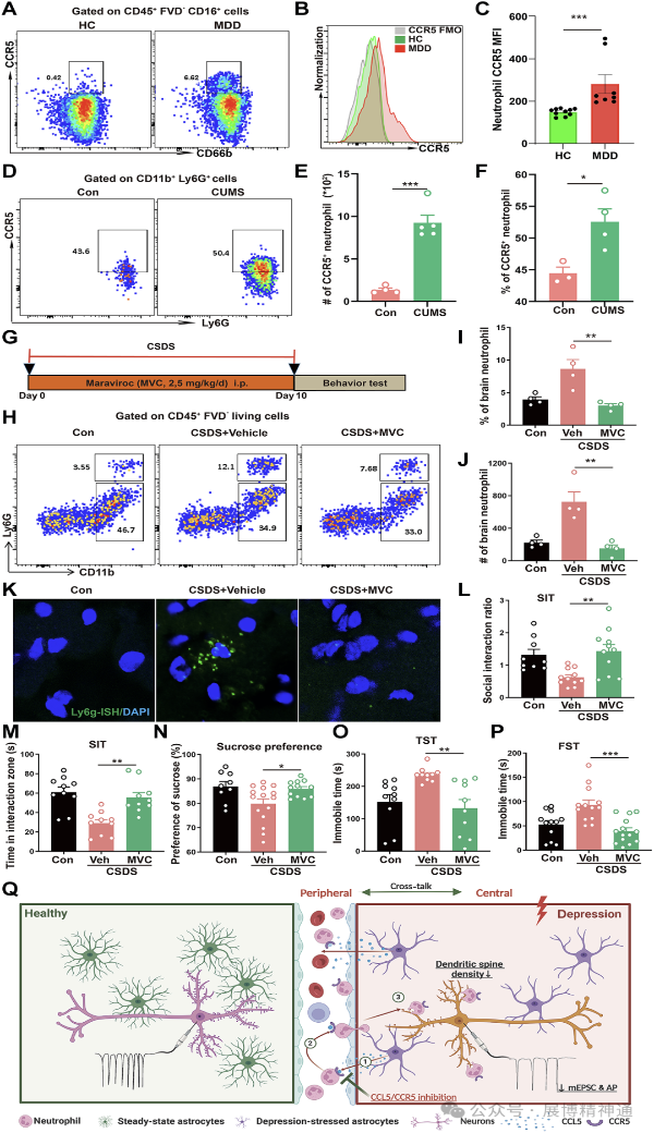
e660f913a08341ad95c4b63c2282ee20.png

Figure 1:单细胞 RNA 测序揭示抑郁症患者中性粒细胞数量增加

该图通过单细胞 RNA 测序技术,对抑郁症患者(MDD)和健康对照者(HC)的外周血进行分析,经 Louvain 聚类和 UMAP 降维后识别出中性粒细胞、T 细胞等七种主要免疫细胞类型,结果显示 MDD 患者外周血中中性粒细胞比例显著高于 HC。进一步对中性粒细胞进行基因富集分析发现,其与趋化、迁移、脱颗粒及固有免疫反应相关的基因富集,表明 MDD 相关中性粒细胞处于激活和浸润状态,且流式细胞术结果也验证了 MDD 患者外周血中性粒细胞数量的显著增加,为后续探究中性粒细胞在抑郁症中的作用奠定基础。


be31e650e82542df8a59415ae84f02ba.png

Figure 2:抑郁小鼠模型中中性粒细胞向脑内迁移

此图以慢性社会挫败应激(CSDS)和慢性不可预测温和应激(CUMS)两种抑郁小鼠模型为研究对象,通过流式细胞术检测发现,两种模型中小鼠血液和脾脏中的中性粒细胞数量均显著增加。主成分分析显示,对照组与抑郁模型组小鼠在循环中性粒细胞数量和社交互动比率上存在明显分离,且抑郁模型小鼠脑内中性粒细胞数量增加,而 T 细胞和 NK 细胞数量无显著变化。通过骨髓移植实验追踪中性粒细胞迁移路径,结合流式细胞术和免疫荧光染色进一步证实,中性粒细胞优先浸润小鼠海马体,而非大脑皮层、中脑等其他区域,同时发现抑郁模型小鼠海马体血脑屏障通透性增加、MMP8 水平升高及 Claudin-5 表达降低,提示血脑屏障完整性破坏可能促进中性粒细胞脑内浸润。

fbbb22c70c4f42bd94888ed8163c14f6.png

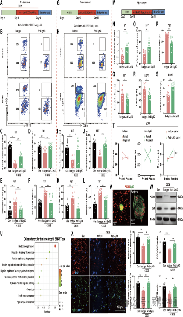
Figure 3:中性粒细胞耗竭改善 CSDS 诱导的抑郁样行为并减少神经元突触吞噬

该图通过在 CSDS 应激期间或应激后给小鼠注射 Ly6G 中和抗体耗竭外周中性粒细胞,发现小鼠血液和脑内中性粒细胞数量显著减少(达 99%),且抑郁样行为(如社交互动比率降低、蔗糖偏好下降、强迫游泳和悬尾实验中不动时间延长)得到显著改善。进一步通过立体定位注射 Ly6G 中和抗体特异性耗竭海马体(而非内侧前额叶皮层)中性粒细胞,同样观察到抑郁样行为改善。对脑内浸润中性粒细胞的 SMART-seq 分析显示其吞噬相关基因富集,免疫荧光共定位和三维重建发现抑郁小鼠海马体中 Ly6G 标记的中性粒细胞与 PSD95 标记的突触后成分共定位,提示中性粒细胞吞噬神经元突触;Western blot 和免疫染色结果证实,中性粒细胞耗竭可逆转抑郁小鼠海马体中 PSD95 和突触素(SYP)的表达降低,表明中性粒细胞通过吞噬神经元突触参与抑郁样行为的发生。


ae4da3f58ced42ae91f67360f7493010.png

Figure 4:抑郁症患者和小鼠中中性粒细胞 CCR5 信号上调

此图对抑郁症患者外周血中性粒细胞进行二次聚类,识别出四个亚群,发现 MDD 患者中 G5a 和 G5b 亚群比例升高,且该亚群高表达 CCR5 等趋化因子受体。对抑郁小鼠脑内浸润中性粒细胞的 SMART-seq 分析显示,趋化相关基因中 CCR5 表达显著上调,与患者单细胞测序结果一致。Western blot 和流式细胞术进一步证实,CSDS 和 CUMS 模型小鼠中性粒细胞中 CCR5 表达均显著升高,免疫荧光染色也观察到抑郁小鼠海马体中 CCR5 阳性中性粒细胞数量增加,表明 CCR5 可能是介导中性粒细胞脑内迁移的关键受体。


64867b46d4944e49b4a56eb7c0ec5d9e.png

Figure 5:抑郁小鼠模型中星形胶质细胞 CCL5 表达增加

该图通过 qPCR 检测抑郁小鼠海马体中 20 种趋化因子配体表达,发现 CCL5(CCR5 的配体)表达显著升高,且在海马体中的表达水平高于大脑皮层、小脑等其他脑区。Western blot 验证了抑郁小鼠海马体中 CCL5 蛋白表达的上调,免疫荧光共染色显示,CCL5 主要与星形胶质细胞标志物 GFAP 共定位,而非小胶质细胞标志物 IBA1 或神经元标志物 NeuN,RNAscope 原位杂交和流式细胞术进一步证实抑郁小鼠星形胶质细胞中 CCL5 表达升高,提示星形胶质细胞分泌的 CCL5 可能是介导中性粒细胞脑内浸润的关键趋化因子。


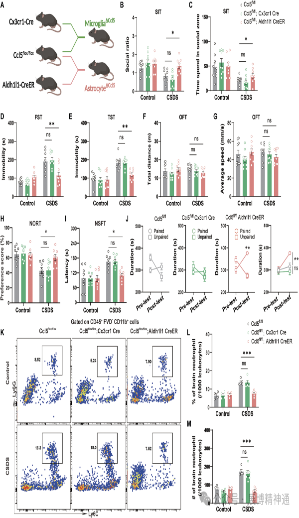
04c8909c86c0430385fd4495d6cef8ed.png

Figure 6:星形胶质细胞 CCL5 缺失阻止中性粒细胞脑内浸润并改善应激易感性

此图利用条件性基因敲除小鼠,分别在星形胶质细胞(Aldh1l1CreER; Ccl5fl/fl)和小胶质细胞(Cx3cr1Cre; Ccl5fl/fl)中敲除 CCL5,发现星形胶质细胞 CCL5 敲除的小鼠在 CSDS 应激后,社交互动比率、蔗糖偏好等指标显著改善,强迫游泳和悬尾实验中不动时间缩短,抑郁样行为得到缓解,而小胶质细胞 CCL5 敲除小鼠无显著变化。流式细胞术检测显示,星形胶质细胞 CCL5 敲除小鼠脑内中性粒细胞浸润显著减少,小胶质细胞 CCL5 敲除小鼠脑内中性粒细胞数量无明显差异,表明星形胶质细胞来源的 CCL5 是介导中性粒细胞脑内浸润和抑郁样行为的关键因素。


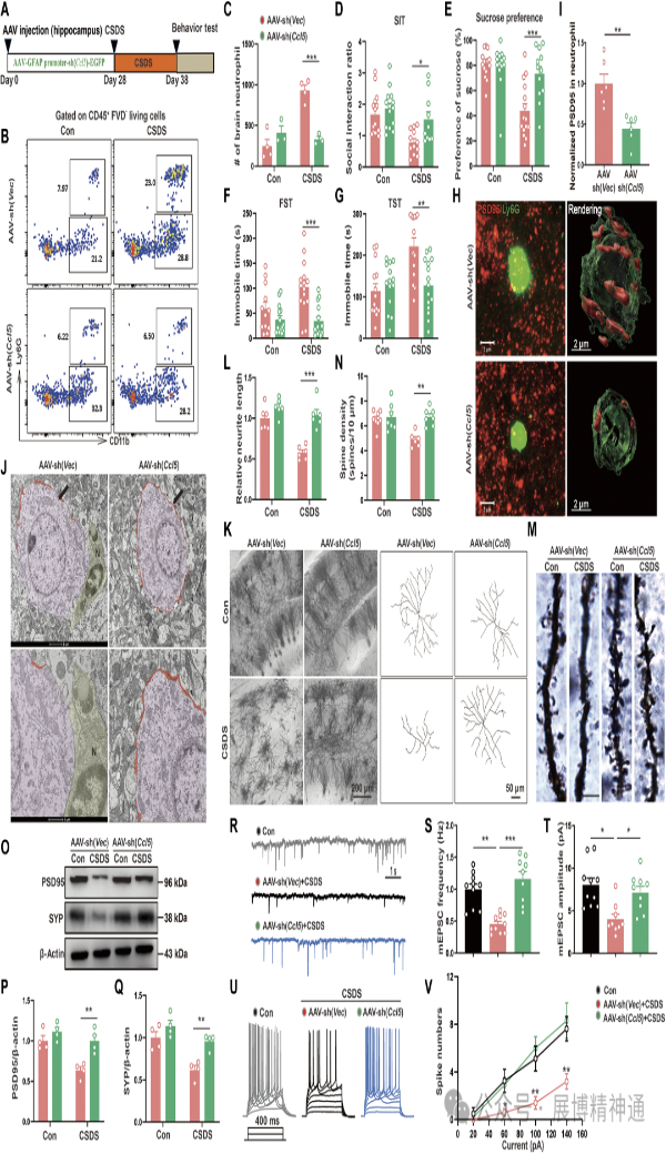
ab71291af6894355b528e4fe8f0186ef.png

Figure 7:海马体星形胶质细胞 CCL5 介导中性粒细胞脑内浸润及应激易感性

该图通过立体定位注射携带 GFAP 启动子的 AAV-sh (Ccl5) 病毒,特异性敲低小鼠海马体星形胶质细胞 CCL5 表达,发现抑郁模型小鼠脑内中性粒细胞浸润显著减少,同时社交互动比率、蔗糖偏好升高,强迫游泳和悬尾实验中不动时间缩短,抑郁样行为改善;而敲低内侧前额叶皮层或丘脑星形胶质细胞 CCL5 无此效果。免疫荧光三维重建和电子显微镜观察显示,敲低海马体星形胶质细胞 CCL5 可减少中性粒细胞对神经元突触的吞噬,逆转抑郁小鼠海马体中突触密度的降低;Western blot 证实 PSD95 和 SYP 表达恢复,电生理记录显示海马体锥体神经元的微小兴奋性突触后电流(mEPSCs)频率和幅度及神经元内在兴奋性均得到改善,表明海马体星形胶质细胞 CCL5 通过介导中性粒细胞吞噬突触、破坏突触传递,诱发抑郁样行为。

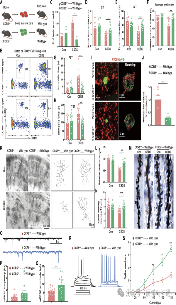
504a2e7ddb834e27bc7e8e46c981ed59.png

Figure 8:抑制中性粒细胞 CCR5 减轻脑内中性粒细胞浸润及抑郁样行为

此图构建骨髓嵌合小鼠,将 CCR5 敲除(Ccr5-/-)或野生型(Ccr5+/+)小鼠的骨髓细胞移植到经致死照射的野生型小鼠体内,发现接受 Ccr5-/- 骨髓细胞的小鼠在 CSDS 应激后,脑内中性粒细胞浸润数量显著减少(约降低 70%),社交互动比率、蔗糖偏好升高,强迫游泳和悬尾实验中不动时间缩短,抑郁样行为得到缓解。高尔基染色显示,Ccr5-/- 骨髓嵌合小鼠海马体神经元突触密度显著增加,免疫荧光显示中性粒细胞对突触的吞噬减少;电生理记录证实,该组小鼠海马体锥体神经元的 mEPSCs 幅度和神经元兴奋性显著升高,表明抑制中性粒细胞 CCR5 可通过减少其脑内浸润和突触吞噬,改善抑郁样行为。


8c6decd2bfb7411c85e95e77134e0a46.png

Figure 9:抑郁症患者中 CCR5 阳性中性粒细胞增加及 CCR5 拮抗剂的治疗作用

该图通过流式细胞术检测发现,抑郁症患者外周血中 CCR5 阳性中性粒细胞数量显著高于健康对照者,CUMS 抑郁模型小鼠外周血中 CCR5 阳性中性粒细胞也显著增加,与临床结果一致。给 CSDS 模型小鼠腹腔注射 CCR5 拮抗剂马拉韦罗(Maraviroc),流式细胞术和 RNAscope 原位杂交证实小鼠脑内中性粒细胞浸润显著减少,同时社交互动比率、蔗糖偏好升高,强迫游泳和悬尾实验中不动时间缩短,抑郁样行为得到逆转;而抑制 CX3CR1 信号无此效果。最后提出模型:星形胶质细胞分泌的 CCL5 通过结合中性粒细胞 CCR5 介导其海马体浸润,浸润的中性粒细胞吞噬神经元突触,导致应激易感性增加和抑郁样行为,表明 CCR5 阳性中性粒细胞或可作为抑郁症的潜在生物标志物,靶向 CCL5/CCR5 轴或为抑郁症治疗提供新策略。

研究结论

本研究证实星形胶质细胞产生的 CCL5 通过与中性粒细胞表面的 CCR5 结合,介导 CCR5 + 中性粒细胞向小鼠海马体浸润,这些浸润的中性粒细胞会吞噬神经元突触,破坏突触传递功能,最终诱发抑郁样行为。同时,抑郁症患者外周血中 CCR5 + 中性粒细胞数量显著升高,而抑制 CCL5/CCR5 趋化轴可有效减少中性粒细胞脑浸润、改善抑郁样行为,表明 CCL5/CCR5 介导的中性粒细胞浸润是抑郁症发病的关键机制,靶向该轴或为抑郁症治疗提供新的有效策略。

局限性:研究仅在雄性小鼠中开展,未验证雌性小鼠及人类中的性别差异;未深入探究脾脏中性粒细胞升高的具体调控信号及其在抑郁症中的作用。展望:后续可研究雌性个体中中性粒细胞介导抑郁的机制,解析脾脏中性粒细胞的调控通路,并开展临床研究验证 CCR5 拮抗剂对抑郁症患者的治疗效果。

参考文献:Yao H, Jiang SY, Jiao YY, et al. Astrocyte-derived CCL5-mediated CCR5+ neutrophil infiltration drives depression pathogenesis. Sci Adv. 2025;11(21):eadt6632. doi:10.1126/sciadv.adt6632

新闻搜集:戎吉平

转载自:展博精神通微信公众号(如有侵权,联系删除)